1. 育儿的三大流派
关于育儿,我们有很多错误的认识。这些错误的认识归结形成中国育儿界的两大「帮派」:「武当派」和「少林派」。
「武当派」往往是从教育中受益匪浅的家长。他们非常重视子女教育,经常出现「打鸡血」的现象,从孩子出生后,各种培训班没停过。
与「武当派」相反的是「少林派」——佛系派。他们往往因为种种原因,没那么重视子女教育,觉得顺其自然就好。
如今,第三大流派也在兴起。这就是「科学派」,推崇关于育儿的科学知识,尤其是儿科医学与儿童发展两门学科。他们的祖师爷是亚伯拉罕·雅各比(儿科医学先驱)、普莱尔(儿童发展心理学先驱)、皮亚杰(儿童认知发展奠基者)等等。他们也佛系,但没那么重视孩子自然而然就会发育好的那些;他们也鸡娃,但往往是将注意力花费在一些非学业成就,比如孩子的身体健康与心理健康。
「武当派」将育儿看成一场战争,从孩子很小便开始备战,这场战争的胜利以孩子考上名牌大学为标志。「少林派」是「放下屠刀,立地成佛」,将育儿视为一种顺其自然的事情——人生如梦,一切皆空。「科学派」则推崇看文献、查证据、做实验——拿自己的孩子来尝试各种儿科理论与儿童发展理论。
2. 掌握育儿的科学语言为什么重要
如果你开始在「科学派」拜师学艺,那么,你的学习重点是什么?
答案是掌握一门关于育儿的科学语言。理论也好,实验也好,最终落实到底,是科学术语、科学概念构成的语义网络。
掌握育儿的科学语言为什么重要?因为人类大脑是通过抽象语言来处理复杂工作。
如果你不提高自己关于育儿的词汇量,那么,你如何来描述碰到的育儿困惑?如果你不能描述,何谈解释?如果你不能解释,何谈改善?
一个文盲往往只能从事简单、重复的体力劳动,难以从事复杂、创意的脑力劳动。同理,一个对儿童发展科学一无所知的文盲如何更好地带好孩子?—— 只能拼经验。
3. 真正的科学育儿
现在很多爸爸妈妈都把「科学育儿」挂在嘴边,可是什么是「科学育儿」?并不是关注几个写育儿科普的微信公众号,也不是教条主义地照搬一些科学著作的结论,更不是科学家说什么就是什么。
「科学」与「经验」的真正区别是什么?答案在于:是否可以定义?是否可以验证?是否可以质疑?
定义
拿理性作为例子。反科学主义者常说人是非理性的,以此来贬低科学的价值。但科学的做法是,在理性的基础之上,又定义了人类行为的「有限理性」,比如先后研究它们荣获诺贝尔奖的认知心理学家西蒙与卡尼曼,这就是科学的做法。
验证
西蒙与卡尼曼开展或者实证或者非实证的研究,验证了一些想法,这些想法慢慢归结于精炼的,能被进化周期中,较笨的那部分人脑记忆的东西,启发人们的现实生活,变成一种欧洲社会心理学奠基者莫斯科维奇所说的生活常识。
质疑
在现代科学范式之下,通过术语、公理、逻辑、文献引用、同行评审、写作格式约定等手段,建立了一个性价比较高的、容易沟通的知识良性循环体系。
*
定义、验证与质疑,才是真正的科学精神。做个思想实验,假设一个科学素养好的孩子到了一个魔法世界、修真世界,他能更好生存吗?当然可以。定义、验证与质疑,这套逻辑是魔法世界、修真世界,依然可以通用的逻辑。
有爸爸妈妈问,难道在儿科医学与儿童发展诞生之前,我们就不会育儿了吗?当然会。但是新生儿死亡率与孩子健康成长率大大不同。
4. 定义、分类、测量与干预
任意一个学科,都有成千上万知识点,那么,我们在其中,要掌握的关键是什么?从定义、验证与质疑,这套科学思维出发,以儿童发展科学为例,答案是定义、分类、评估与干预。以下,对其一一解释。
-
定义(Definition):某个概念,科学家们是如何定义它们的?目前主流的定义是什么?具体对应哪些真实世界的现象?
-
分类(Taxonomy):某个概念,是否存在子维度,也就是分类学意义如何?
-
评估(Assessment):如何评估某个概念及其子维度?
-
干预(Prevention):如何改善孩子在某个概念上的表现?有什么方法或技巧?
拿一个科学概念「执行功能」举例。
执行功能如何定义
很多爸爸妈妈不知道,长大后,为什么有的孩子善于抵制诱惑,没那么容易分心,有的孩子延迟满足能力较差,很容易走神?这些都与「执行功能」(executive function,EF)相关。
这是日常生活的育儿现象。那么,从育儿现象到科学研究,执行功能定义是什么?它通常是指个体对思想和行动进行有意识控制的心理过程。
通俗的比喻,执行功能就像是你的大脑中的指挥官。当你有意识地控制自己的思想和行动时,执行功能就在起作用。计划、组织信息、作出判断、解决问题都要受到这个指挥官的控制。
北京首都机场是全国最繁忙的机场,每天都有飞往全国不同的航线,每条航线有不同的起点和终点。如果你有机会进到监控室,你会发现,监控室的大屏幕上,密密麻麻闪烁着众多小点,一个小点就代表一架正在天上飞行的飞机。指挥中枢同时管理着上千架飞机的起降,遇上极端天气,还要及时做出调整,以保证乘客的安全。想象一下,如果这个指挥中心出错了,那将引发多大的灾难。
我们的大脑有接近小一千亿个神经元,这些神经元连接在一起发生作用,也需要一个指挥中心,这个指挥中心就是大脑的执行功能。
执行功能如何分类
我们先来与孩子玩一个小游戏「国王说」。游戏的规则是这样的,当你听到「国王说,要做什么」的时候,你要做出这个动作;如果你没有听到「国王说」,那就不要做这个动作。
现在让孩子尝试一下:
「国王说,摸摸你的鼻子」
「国王说,摸摸你的耳朵」
「国王说,双手交叉放在胸前」
「把双手放下来」
前三句都有「国王说」,根据指示,孩子快速的在「摸摸你的鼻子」「摸摸你的耳朵」「双手交叉放在胸前」三个动作之间切换,有的孩子切换快点,有的孩子切换慢点,这个切换就涉及孩子的「认知灵活性」。
最后一句「双手放下来」,前面没有加「国王说」,那就不能做这个动作。不少小孩第一次玩时,会受前面的思维惯式影响,仍然会作出 「把双手放下来」的动作。
这种能够抑制住之前的惯性,忽略无关刺激,顺利达成目标的能力,被认知科学家称为「抑制控制」。如果「认知灵活性」说的是,当达到某某条件时就要做什么,那么「抑制控制」,就是当达到某某条件时不去做什么。
以上任务的完成还需要一个前提条件,就是掌握并操作这些规则。这个能力跟「工作记忆」相关。什么是工作记忆?它是一种对信息进行暂时加工和贮存的能量有限的记忆系统。
从「国王说」这个执行功能小游戏可以看出,执行功能包含三种核心能力:认知灵活性、抑制控制、工作记忆。这就是执行功能的分类。
如何评估孩子的执行功能
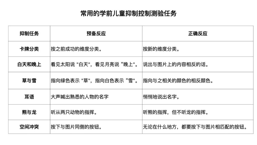
我们可以通过上述小游戏来粗略地评估孩子的执行功能。这是一些常用的考察学前儿童的「抑制控制」的测验任务。根据这些测验任务,我们开发了大量小游戏。

我们也可以通过专项测验来评估孩子的执行功能。比如,我主持开发的儿童认知能力评估系统就有一个分测验,专门用于评估孩子的执行功能。
如何提高孩子的执行功能
游戏是一种不错的方法。宝宝小时候,可以跟他一起按照规则找物品。比如,请宝宝找一找家里是红色的物品,宝宝找到之后可以换个规则,让他找一找哪些是圆形的物品,哪些是三角形的物品。通过转换规则,能够让孩子在游戏中锻炼「认知灵活性」。
再大一点,你可以跟他一起玩「国王说」、「123,木头人」与「大西瓜小西瓜」之类的游戏。孩子需要按照规则控制自己,「抑制控制」可不是一件简单的事情。
运动也是一种不错的方法,尤其是有氧运动、棋类运动等。运动能够提高执行功能,这涉及神经科学与具身认知的一些原理。
5. 今天的常识,未来不一定是对的
好的儿童发展科学研究成果,在定义上是清晰的,采取操作性定义;在分类上是齐全的,能够覆盖足够多的育儿现象;在评估上是具体的,有简单的、复杂的,定性的、定量的评估工具;在干预上是有效的,通过特定程序或方法,必然会提高孩子的某项能力。
科学家与科学家之间也会相互竞争,对于那些相互竞争的研究结论,我们可以从定义、分类、评估与干预四个关键维度考察。
当前的育儿常识是历史上胜出的研究成果,但并不意味着未来它还会是赢家。科学界不同学科的知识衰减期各不相同,儿童发展科学往往在5-10年左右,知识就会更新换代。因此,身为家长,我们需要与时俱进。
从经验出发的育儿,往往盲人摸象、道听途说、缺乏证据;科学育儿,往往全面系统、来自文献、证据众多。
儿童发展这门学科,主要涉及认知、语言、社交情绪、运动四个关键领域。在每个领域下,又都有一些关键概念。比如,在认知下面会有:感知觉、注意力、工作记忆、执行功能、概念形成、推理、问题解决与元认知等等;在社会与情绪下面会有依恋、心理理论、情绪理解、情绪调节、内在动机、自尊、自我同一性、友谊与攻击性行为等等。
如何掌握这些关键概念的定义、分类、评估与干预技巧,这就是我们学习儿童发展这门学科的重点。
如果仅仅只想入门,那么花费一两个小时阅读英国剑桥大学乌莎•戈斯瓦米(Usha Goswami)教授的《儿童心理学》一书即可,这本书不厚,100 来页。你需要掌握最关键的三个概念:依恋、执行功能、心理理论,分别代表亲子关系、智力、社会情绪理解能力三大关键。
如果想成为真正更懂孩子的爸爸妈妈,那么你需要付出更多时间,阅读更多教材与论文,掌握更多科学概念。可以参考我的书单:100+本!这可能是一份你没见过的育儿书单
小结
学习儿童发展,本质是掌握一门关于育儿的科学语言。这门科学语言,定义、分类、测评与干预是四大关键。
学习语言成功的标志是能听会说,表达流畅。同样,真正掌握儿童发展这门科学语言的标志是,不再翻书,即可向他人讲解这些知识点,从定义、分类、测评再到干预,并能灵活应用于指导自己与他人的育儿实践。
备注:今年年初,我与三位老师,其中两位是毕业于美国名校的儿童发展心理学博士,另一位是毕业于北师大的儿童认知心理学硕士,共同给 0-12 岁的家长开设了一门儿童发展线上家长课。
如今,第三期正在招生中。这门课合适家有0-12岁宝宝的爸妈。用三个月时间掌握儿童发展前沿科学知识。欢迎感兴趣的爸妈报名,点击阅读原文即可。