从来没想过,我这样反社交的人会担任策展人,操盘一个大会快三年了。从来没在公开场合提过开智大会。在这里,借同事采访之际,整理一下我办开智大会的初心,聊聊我为什么要办一个这样的大会,召集那些从不追逐名利的、内在动机驱动的演讲者。低调的开智大会,应该被更多人知道。
Part1. 年轻的朋友来相会
Q1. 今年是第三届开智大会了,阳老师您举办开智大会的初衷是什么?
这个社会从来不缺大会,我是一个反社交的人,熟悉我的师友都知道,我从来不去拜访什么人,都是对方来找我。参加大会的人越多,那么你的收益越少。从来没想到,有一天,我担任策展人,举办一个大会三年。
在举办首届开智大会时,我并不清楚开智大会意义何在。当初举办时,还碰到经济上的困难。约好的赞助商放我鸽子,我正想顺其自然地放弃。不想,陈虎平老师力挺,二话不说,第一时间捐赠几千元,劝我发动开智社群众筹。短短十五分钟内,收到开智社群众筹两万元。不少老师还在感叹,为什么不给自己参与众筹的机会呢?
于是,一个内向的人就这么磕磕绊绊地联系场地、演讲者,最终,首届开智大会顺利举办。
回头看,促成首届开智大会的有两位关键人物。第一位是首先提议的安替老师。2014年10月开智书友会成立,聚集两百博士;2015年1月开智青年群成立,聚集三百青年。安替老师当时在开智青年群中调侃,年轻男女穿着正装去参加舞会是最美妙的事情。三百荷尔蒙冲动期间的高知青年越聊越来劲,最终决定筹办一个线下大会——虽然三年后依然没舞会。第二位是陈虎平老师,在我想放弃举办时,他的一句话说服了我:别去想什么意义不意义,将这么多好学上进的年轻小伙伴聚集在一起,本身就是意义。
Q2. 演化三年,开智大会做对了什么?
第一届开智大会成功举办后,我突然明白了,开智大会是一个异类的年度盛会。你喜欢追逐内在动机,常常思考人之为人的那些谜题,如爱与智慧,如美与好奇,然而,你总得不到周边人的理解。直到有一天,你来到了开智,元科学、高阶模型、同侪信任与最小行动,无数可能的自我开始浮现,前路从未如此清晰。
每个年轻人在成为自己的路上,都走过弯路,24岁到36岁这段时间,错过的总是多过得到的;遗憾总是大于收获。绝大多数人放弃了,最终成为名利驱动的动物。总有少数人,坚持走到底,成为内在动机驱动的人。如果由这些年龄在35岁以上的异类来给年轻小伙伴,讲述他们的人生故事,我想,多多少少,有所启发。
正因为我是一位异类,我理解那些年轻人走过的弯路;也正是多年来,我离名利躲得远远的,反而身边聚集了一大帮内在动机驱动的「中年」小伙伴。 如此一来,从首届开智大会,就形成了她的独特格调与强大气场:
第一,保持纯粹。 开智大会没有任何赞助商。 不是不想拉赞助,而是当时拉赞助失败了,最后变成社群众筹。阴差阳错,从此不需要讨好任何赞助商,根据自己的品味来做。一些技术大会,由于迁就赞助商,不得不安排一些无聊的演讲,送票都没人去。开智大会虽然收取门票,但每年售票都是秒光。
第二,创造模因。 开智大会成了新型模因的产卵场。每一届开智大会上,都会涌现出精彩模因,如第一届安替老师的「时空选择论」;第二届徐毅斐老师的「四不像」都是精彩模因。由于没有做任何线上直播,纯粹线下体验,提高了模因保真度,最终影响了不少小伙伴的行为。
第三,远离名利。 如果有讲者怀揣商业目的,我一定不买账。异类遇见异类,这是开智大会的意义,每一年,给这类内在动机的人提供一个相聚的机会。每一年,天南海北,年轻的朋友来相会。
Q3. 说说开智大会如何挑选讲师以及每年的主题的吧?
我在首届开智大会举办之后,写下了挑选演讲者的标准:
-
不装,为人热情,乐于助人
-
有公认的作品
-
有独特审美
-
内在动机驱动,不为名利所束缚
-
有内在热情,一下子能击中人心的那种
-
演讲侧重人生故事,有情感披露,时隔十年后回看视频,依然能感动
其中最重要的两条就是内在动机驱动与作品。 在每年大会上,可以看到这些内在动机的讲者,如何走自己的路。有的老师走得特别顺;有的老师走得没那么顺。当下是否拥有世俗意义上的成功并非我在意的。我更在意的是演讲者是一位有趣的人。
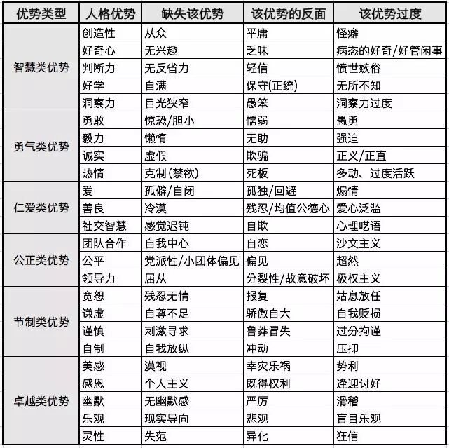
再说一下开智大会的主题选择。我是一个懒鬼,推崇批量解决问题,因此在筹备第一届开智大会时就想好了未来。积极心理学创始人塞利格曼将人类美好品质总结为六大美德和 24 种人格优势。每一年,我会根据当下时代主题,从人类美德中挑选两大美德,相辅相成,形成张力。人类美德不同维度,交错在一起,这种矛盾,比单向度的人更有意思。 比如首届开智大会主题是「爱与智慧」,其中「爱」隶属于仁爱类优势;「智慧」隶属于智慧类美德。第二届开智大会主题是「美与好奇」,其中「美」隶属于卓越类美德;「好奇」隶属于智慧类美德。

Part2. 创造与热情
Q4. 说说今年的开智大会主题吧!
2017年第三届开智大会主题是「创造与热情」(creativity and zest)。其中,
-
创造:隶属于智慧类美德,缺失该人格优势,导致「从众」;该人格优势反面是「平庸」;该优势过度导致「怪癖」。
-
热情:隶属于勇气类美德,缺失该人格优势,导致「克制(禁欲)」;该人格优势反面是「死板」;该优势过度导致「多动、过度活跃」。
我喜欢「创造与热情」,认为它是我的生命写照。未来我也会以「creativity and zest」为题,拟作开智主题曲。这两个词凸显了开智社群的创造者气质:一方面需要用作品说话;另一方面能够坚持大时间周期。
三分钟热度容易,但坚持大时间周期不简单。拿今年的演讲者路意老师举例,一米九的大帅哥,他的生活与众不同。多数人创业奔着融资、上市去,工作与家庭失衡。但他在2012年创办了自己的工作室,之后五年,安静地呆在深圳郊区,陪着可爱的女儿,与家人安静地生活。团队分布在全世界各个地方。不融资不吹牛,不知不觉以品味赢得了几百万用户。
再拿陈虎平老师举例,我在微博上开玩笑说他是一位鸡血娃,虎平特别不像中年人,他甚至比20多岁的小朋友更热情。他的生活单纯有力,迄今翻译、创作10余本书,十年下来,平均一年一本。
Q5. 介绍一下阳老师如何认识这四位朋友的吗?他们都有啥有趣的故事?
开智大会演讲者普遍拥有一种跨学科的气质。路意老师读书时念的是飞机管制,但如今是一位有意思的设计师。他从事过5年的算法研究和软件工程,后转行从事6年的用户体验设计与管理,之后再次转行以产品创新进行创业。
我与路意老师结识在开智书友会。在书友会里,他分享了大量读过的英文书,当时就觉得蛮有品位。之后在深圳开智沙龙,就做了精彩分享。此外,路意老师还是《深泽直人》简体中文版的译者。
与虎平老师是通过微博认识的。虎平如果推崇一个人,他会推崇得特别绝对。当时他密集读完我的博客,不断在微博上引用我的文章,从而得以认识。认识虎平之后,发现我们品味一致,兴趣重合极大,如都喜欢认知科学、演化论、心灵哲学等等。
虎平老师是一个内在动机饱满,单纯有力的人。首届开智大会举办,他第一个掏钱支持,《追时间的人》出版,他自掏腰包买来两百本送给值得送的年轻小伙伴。每次与虎平见面时,都发现他在操劳整个中国与整个一代年轻人而非自己利益。 他说过一句话我十分感动,他说攒钱没什么意思,还不如资助那些有潜力的年轻人。年轻时,能遇到虎平这样的老师,会多么幸运!
与李雪凇老师结识类似虎平。他是一位创办了二十年的集团公司董事长,房地产营销圈的公认大师。中国多数豪宅营销都由他的团队策划推广。他也是狂热的认知科学与重度阅读者。当他发现买到的认知科学图书上,不断出现我的名字时,他就去读我的博客,然后叫助手联系我。当时以为这人肯定是那类我不太想结识的名利驱动的人。见面之后,才发现雪凇是一位极有趣的人。之后带团队小伙伴回访雪凇团队,惊呆了,在朝阳区一个三层独栋,近两百位设计师,围着成千上万书。第一次见到一位将公司设计为图书馆的小伙伴。
跟黄扬名老师的结识相反,是我跑到台北找到他的。黄扬名老师坚持写了十余年博客,一篇博文提到了他对注意力评估App开发的看法。我觉得写得太好了,写了邮件,约了去台北拜访。第一次见面,是在台湾大学附近的一个咖啡馆里,两人聊了很久。但发现我误解他了。我是冲着儿童注意力去找他的,可他那时科研主攻方向是老年人认知老化。因此,当时并没有直接合作。机缘巧合的是第二年,我开始做认知老化,想到这个是扬名老师主攻方向,又跑到台北和扬名老师启动合作,共建实验室,也就是安人心智的认知与情绪实验室。
自从2014年创办安人心智集团以来,最幸运的事情是遇到一批非常聪明勤奋善良真诚的小伙伴们。毫不夸张地说,扬名老师是我的贵人。认识扬名老师之后,先是合作开发了两款中老年人脑力评估与脑力训练的App;接着又是在儿童脑认知科学领域进行了深入探讨,上线课程、App等。当然,我最喜欢扬名老师的童心!扬名老师会特意飞到香港,就是为了看米菲展览;扬名老师也会为了感谢团队小伙伴,快递一堆好喝的台湾奶茶过来。
从我与各位老师的结识过程可以看出,内向者社交不二准则是用作品说话,你的作品能够让你和很多人建立君子之交。 另一个启发是,这些老师对技术理解都很深刻,并且用产品来承载思考。传统社会,你的品位只能影响一两个人,但这些老师的作品,可以影响数百万人。对于创造者来说,技术可以成为他的思想品位审美的放大器。
Q6. 一位创造者总会有热情消退时?阳老师您如何调整?
一位创造者,肯定会存在低谷期和高峰期,热情消退不可避免。有低谷是正常的,但是要从低谷中学到一些东西。
2008年,我处于低谷。我从低谷中学到最重要的东西是个人节律,时间的节拍比目标更重要。你每天如何分配自己的时间,比你用这些时间来做什么更重要。有人会关注我要达成什么目标,这个没那么重要,更重要的是你每天的生活节律:你是每天热衷参加无聊聚会,还是花时间读书思考?五年十年之后再看,会产生复利效应,把你和别人区分开。
村上春树说,职业小说家与业余小说家的区别,在于不论喜不喜欢写,每天都会写10页左右。希望你构建更好的时间节拍,成为职业创造者,而不是一个一辈子打酱油的创造者。
Part3. 异类遇见异类
Q7. 开智大会带给您最大的惊喜是什么?
开智大会演讲者多是我认识多年的老朋友,我以为自己已经足够了解他们,但是通过他们的演讲,我发现了他们不一样的维度。第一届,我在听到安替老师的「时空选择论」时太激动了;第二届,在听到徐毅斐老师的《慢慢地做一只麋鹿》时,当场哭了。创业不易,徐老师在三百人的会场,认真剖析自己作为一名四不像的异类,一次又一次探索的经历,感人至深。我期盼十年后,重温开智大会的历期演讲,依然感动。
Q8.您希望大会变成开智群友的小众聚会,还是变成一个更有影响力的大众活动?
一个坚持三年的大会,会有自己的生命力。 未来的大会,究竟依然小众还是变得更有影响,这不取决于我,更多是开智社群小伙伴共同决定。无论如何,未来开智大会,我会始终坚持这三条底线:
-
选题的坚持:成为更好的自己,共建一个美好世界,坚持以人类美德选题。
-
讲者的坚持:每年的演讲者必须是内在动机驱动的。
-
格调的坚持:坚持前沿科技,面向未来,反民科反鸡汤。
除去这三点,其他开智大会每年的形式、人数、场地,都可能会根据实际情况妥协。这就是开智大会的底线与妥协。
Q9. 开智大会的口号是鼓励内在动机的人相遇,那您认为每一年异类聚集的原因是什么?他们内心渴求什么?大会又会给他们带来什么样的改变?
开智大会马上第三届了,她强调异类遇见异类,是内在动机者的聚会。在大会期间,发生了许多有趣的故事,不少年轻小朋友的职业生涯因此改变。我讲三个小故事:
第一个故事。第一届开智大会,有一位做金融的小朋友开智晚宴期间,坐在安替旁边,被安替老师说的眉飞色舞,毫不犹豫抛弃了金融行业的高薪,加入了安替老师的财新世界说。看似这是一个年轻人被理想感召,踏上英雄之旅的故事。但是结局不同于所有人想象。成年人的行为模式往往已经固化,她跟着安替老师创业一年多之后,又回到了金融行业,因为媒体行业的薪资与金融行业还是蛮大的。虽然最终退回去了,但是这段经历,我相信对她的人生有极大影响。
有时候就是通过这种看似浪费时间的职业生涯出轨,会让你更明白自己真正的动机。有时候你会发现自己没有想象中的那么强大,有时候你也会发现你比自己想象中的还要强大。
第二个故事。与我身边的一位同事有关,时间到了第二次开智大会。他是一位做了五年的资深HR,但一直想转型做算法工程师。当时他对自己能否转型成功忐忑。但是他来了开智大会之后,看到这么多内在动机、朝气蓬勃,不断思考的小伙伴,信念一下就坚定了。他在今年一月份离开长沙,加入了开智团队担任全职算法工程师,是团队中公认的人品与能力标杆。
第三个故事。一位我不太熟悉的朋友,她原本在南京,业余热爱绘画,但一直得不到周边人理解。去年参加第二届开智大会时,受到了徐毅斐老师的影响,离开了舒适圈,来到北京工作。在徐老师手下获得极大的成长。
回头看一下这三位小伙伴,有的人改变之后又回去,有的人改变比较顺利。历届开智大会演讲者年龄都在 35岁以上,可以给你在年轻时的异类之路提供一些参考。开智大会是一个触发器,但你的道路,终究得你自己来走。
小结
就像我创立了开智一样,开智其实也在不知不觉间改变我,从一位二十年来拒绝参加任何大会的内向者变为开智大会策展人。在《追时间的人》后记中,我写道:
或许,我于世界与知识,是一位贪心者。《心智三部曲》向GEB致敬;《文心书话》写在平克的《风格感觉》(the sense of style)之前;《黑暗三部曲》向阿西莫夫与《银河英雄传》致敬,旗下的安人心智公司向Deepmind与保罗.巴赫-利塔(Paul Bach-y-Rita)致敬。我更希望成为平克、哈萨比斯(Demis Hassabis),但命运偶尔会将你推向布罗克曼的位置。以一位创作者姿态,向那些曾经感动过你的人,也许就是人类一代又一代知识传承的觅母吧。九败一胜,行进的路径,曲曲折折,进步时欢然,退步时淡然。
这也许就是人生与命运的真相吧。
热情地创造,无论胜败。即使行进的路径,曲曲折折,进步时欢然,退步时淡然——这也许就是人生与命运的真相吧。